行业资讯
框架式紫外线消毒器有如下优点: 1.智能、安全耐用 框架式紫外线消毒器采用PLC自动控制系统,自己自动清洗系统,使操作更为智能方便、简单。与污水接触的金属部分采用316等级的不锈钢材料制作,安全耐用。灯管使用寿命普遍达10000小时以上,总体来说框架式紫外线消毒器运行稳定,安全耐用。 2.杀菌效率...
热门标签 2020-05-25 阅读量:963
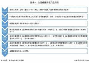
全球碳排放主要交易所:欧盟碳市场、美国区域温室气体减排行动(RGGI)、韩国、新西兰、中国碳市场 本文核心数据:试点省市碳市场累计配额成交量、全国碳排放交易成交价格、欧盟碳市场交易成交价格、美国区域温室气体减排行动(RGGI)交易成交价格 全国碳排放权交易首日成交价上涨6.73% 2011年,北京、天津、上海、重庆、广东、湖北、...
热门标签 2021-08-05 阅读量:963
提起臭氧(O3),大家都知道,这是广泛存在于自然界大气层中的氧气的同素异形体,在大气中保护着我们不受紫外线的侵害。 而水友们接触臭氧更多怕是在环保领域,毕竟这是一种性能极其优越的氧化剂,可以对水体中难以降解的有机物进行氧化分解,配合其他工艺对废水进行深度处理从而达到排放标准。 那么,臭氧氧化技术到底有啥魔力,让其能广泛应用于水处理...
热门标签 2021-08-05 阅读量:963
导 读: 未来,污泥处置究竟该何去何从?污泥处置遇难题,埋在哪?怎么烧?谁来用?中国环境报记者就相关问题采访了同济大学环境科学与工程学院教授、城市污染控制国家工程研究中心主任戴晓虎。 近年来,中央生态环境保护督察组多次向各地反馈的督察问题中,污泥处置不当严重污染周边环境成为多个地方的共性问题。 我国污泥处理处置确实面临许多挑战,据统计...
热门标签 2022-07-13 阅读量:963
9月20日,福建海峡环保集团股份有限公司(简称:海峡环保)发布公告称,海峡环保全资子公司福建海环海滨资源开发有限公司与福州城建设计研究院有限公司(联合体牵头人)、福建闽东水务有限公司组成的联合体(以下简称“联合体”)中标宁德市蕉城、东侨片区污水提质增效工程(东区污水处理厂扩建工程)设计采购施工及运营一体化项目,...
热门标签 2023-09-22 阅读量:963
日前上海出台了对游泳场所开放服务的地方规定,其中规定人均游泳面积不低于2.5平方米。这与2003年*家颁布的《体育场所开放条件与技术要求(游泳场所)》的规定相类同。但记者在北京采访时发现,北京游泳池仍人满为患。昨天,北京体育局法规宣传处的闫永宽告诉记者,北京将在年底出台针对游泳运动具体管理措施。 下泳池人挨人成“煮饺子” ...
热门标签 2018-12-05 阅读量:962
人们越来越注重洗浴的健康功能,希望能“洗”出一个健康来,很多人热衷于泡澡。不少洗浴商家也抓住了人们的这一心理,打着健康洗浴的旗号,推出各种保健浴。这些洗浴方式真的如商家宣传的那样有效吗?洗澡真的能洗出健康来吗?带着这些问题,记者采访了南京中大医院高级保健中心的李艳华医生。 李艳华告诉记者,目前尚没有机构对市场上的各种保健浴的功效进...
热门标签 2018-12-05 阅读量:962
夏日正在逼近,为让市民安心游泳,日前,厦门市卫生监督所启动了2016年度全市游泳场所水质“体检”.在接下来的几个月里,市卫生监督所将完成超过220家游泳场所水质监督抽检。 近日,厦门卫生监督所执法人员兵分数路,启动了第一批游泳场所的检查,本次检查对象为酒店等地的大型室内恒温泳池、温泉泳池。五月和...
热门标签 2018-12-05 阅读量:962
1、偏袒下属类:没有一位员工喜欢自己的领班对某些员工有偏袒,因为这是不公平的。 2、不注意聆听类:如果一名领班丝毫不听从员工对工作的见解,员工将会非常失望,慢慢就会没有兴趣与领班谈论任何工作情况,使员工的积极性受挫。3、报喜不报忧类:报喜不报忧并非一件好事,坏消息可避免使事情进一步恶化。当员工将坏消息报告领班时,领班大发雷霆或指责员工...
热门标签 2018-12-06 阅读量:962
危机既是危险,又是机会,危机管理是企业在“刀尖上的舞蹈”。危机管理绝不是危机出现了以后才开始的管理。 在当前市场竞争加剧,企业发展面临空前挑战的时候,企业的决策稍有失误,便有可能引发巨大的损失甚至灾难性的后果。 *近闹得沸沸扬扬的巨能钙事件,就是对企业管理特别是危机管理的一个严峻的考验。这里,我不想就巨能钙的是与非作出评判...
热门标签 2018-12-06 阅读量:962