行业资讯
近日,深圳能源集团燃控公司陶瓷梭式窑天然气掺氢燃烧试验研究科创项目点火成功,并由中国科学院广州能源研究所认定为国内首个陶瓷梭式窑天然气掺氢燃烧项目。 该项目由潮州燃气联合广州能源所共同研发,旨在推进天然气掺氢燃烧技术在陶瓷行业的应用。历经一年的潜心钻研和多方努力,项目团队成功攻克了多项天然气掺氢燃烧关键技术难题,实现天然气掺氢技术在...
热门标签 2025-01-23 阅读量:437
云南省临沧市云县城镇污水垃圾收集处理设施完善工程(EPC)设计施工总承包招标,项目总投资20144.46万元。 云县城镇污水垃圾收集处理设施完善工程(EPC)设计施工总承包招标公告 招标概况 招标项目名称:云县城镇污水垃圾收集处理设施完善工程(EPC)设计施工总承包 资金来源:国资100.0% 自筹0.0% 贷款0.0% 外资...
热门标签 2025-01-22 阅读量:482
项目概况: 聊城市冠县综合行政执法局冠县城乡环卫一体化保洁作业服务项目的潜在投标人应在聊城市公共资源交易中心网获取招标文件,并于2025年02月11日09时00分(北京时间)前递交投标文件。 一、项目基本情况 项目编号:SDGP371525000202502000007 聊城市公共资源交易中心系统内编号:XGXZFCG-202...
热门标签 2025-01-22 阅读量:379
湖泊,如同散落在陆地上的明珠,在沟通全球水生态系统,哺育一方水土方面,默默无闻且不可或缺。 但明珠蒙“绿”,却带来了一系列麻烦和不良后果。比如太湖。 笔者了解太湖,是从蓝藻开始的。 太湖是我国五大淡水湖之一,江苏省最大湖泊。2007年5月底,太湖蓝藻大面积暴发,水源地水质遭受严重污染,引发无锡市近200万...
热门标签 2025-01-22 阅读量:414
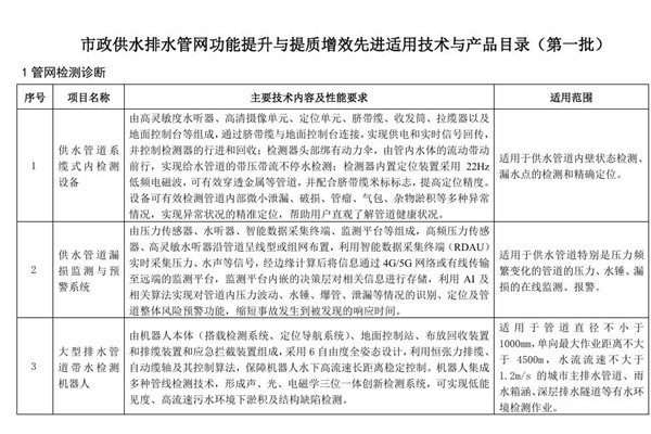
关于发布《市政供水排水管网功能提升与提质增效先进适用技术与产品目录(第一批)》的通知 有关单位: 为贯彻落实全国住房城乡建设工作会议精神,深入践行人民城市理念,满足城市老旧地下管网改造和城市生命线安全工程建设对相关技术与产品迫切需求,我中心组织开展了市政供水排水管网功能提升与提质增效先进适用技术与产品征集工作。经专家评审和网上公示,形...
热门标签 2025-01-21 阅读量:589
2025年1月20日,云南昭通市中北部片区生活垃圾焚烧发电项目特许经营招标(重新招标)中标候选人公示。 第一中标候选人:安徽海创绿能环保有限公司,报价:167.98元/吨; 第二中标候选人:湖南省第四工程有限公司,报价:169.00元/吨; 第三中标候选人:上海康恒环境股份有限公司,报价:169.50元/吨。 文件显示,该项目...
热门标签 2025-01-21 阅读量:572
江苏省扬州市江都经济开发区工业污水处理厂新建一期工程工程总承包及委托运营(EPC+O)的拟定中标人公示。拟中标单位为中蓝连海设计研究院有限公司、中化环境水务(北京)有限公司、江苏天雨环保集团市政工程有限公司联合体,中标价:24588万元。 据悉,该项目合同估算价29549.78万元,工程规模:建设规模为3万m3/d(化工废水0.5万...
热门标签 2025-01-20 阅读量:817
2025年1月18日,中国资环手机安全回收处置示范项目试运行启动仪式在天津市、广东省汕头市举行,并发出手机安全回收利用第一单,标志着中国资环成为业内首家具备线上线下自主回收、自主拆解、自主熔炼能力的手机回收处置企业。 作为全国性、功能性、全品类的产业集团,循环经济领域的“国家队”,中国资环深入贯彻落实习近平总...
热门标签 2025-01-20 阅读量:717
2025年1月16日,四川眉山高新技术产业园区污水处理厂三期项目(施工、运营)-标段中标候选人公示。 中标候选人第一名:海天水务集团股份公司,报价:332512935.38元; 中标候选人第二名:中原环保股份有限公司,报价:328737562.16元; 中标候选人第三名:天津市融泰水务有限公司,报价:327966558.79元。...
热门标签 2025-01-17 阅读量:643
随着全球气候变化挑战的加剧,减碳已成为各行各业发展的关键议题。在航运领域,欧盟最新的《海运燃料条例》和“碳税”政策正深刻影响着行业的未来。2025年1月10日,在上海远洋宾馆举行的“欧盟航运碳税燃料政策解析及应对研讨会”,汇聚了来自港航界、法律界、金融界、货主单位、行业协会及相关海事服务...
热门标签 2025-01-17 阅读量:511