行业资讯
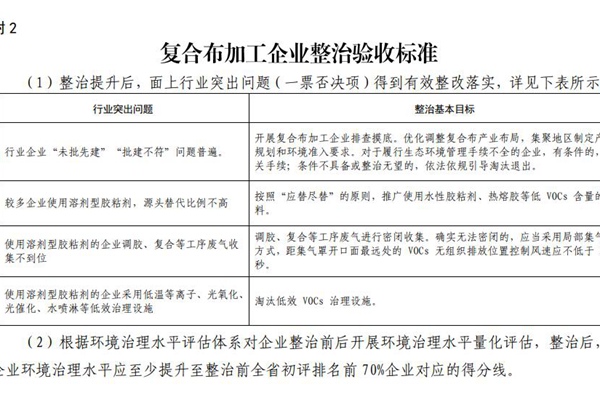
《杭州市复合布加工行业污染整治提升实施方案》政策解读 一、文件制定的背景及必要性 (一)政策背景 根据《浙江省人民政府办公厅关于开展全省重点行业污染整治提升工作的通知》(浙政办发〔2023〕48号)、浙江省生态环境厅等5部门《关于印发〈浙江省重点行业污染整治提升“揭榜挂帅、全程亮晒、绩效比拼”工作方案〉的通知...
热门标签 2024-07-05 阅读量:517
逐梦三载,初心如磐。远达环保承建的白音华坑口电厂新建脱硫工程项目历经1124天坚守相望,于近期顺利通过168试运,正式投入商业运营。 该项目主体为国家电投集团内蒙古公司白音华坑口电厂2×66万千瓦超超临界机组,系国家发改委重点保供项目、国家能源局督办的重点保供项目,是我国烟气提水量最大的火电机组。项目建设的脱硫塔出口标高...
热门标签 2024-07-05 阅读量:447
当地时间7月2日中午,国家主席习近平乘专机抵达阿斯塔纳,出席上海合作组织成员国元首理事会第二十四次会议,应哈萨克斯坦共和国总统托卡耶夫邀请,对哈萨克斯坦进行国事访问。 同日,中哈企业家委员会第七次会议在阿斯塔纳举行。500多名企业家代表出席了本次会议,其中包括来自中国的50家企业代表。 在哈萨克斯坦第一副总理罗曼·斯...
热门标签 2024-07-05 阅读量:512
为了实现“让更多的人用上更专业的水质分析仪器”的朴素心愿,自2017年成立以来,山东格林凯瑞精密仪器有限公司(下称“格林凯瑞”)持续加码自主创新,以高级工程师、博士生导师、博士后组成的专业研发团队为后盾,以打造出更匹配本土市场需求的高质量水质分析设备为目标,经过不懈奋斗,逐步成为可靠的、...
热门标签 2024-07-05 阅读量:733
项目概况 城市生活垃圾焚烧发电厂飞灰填埋处置项目的潜在供应商应在山西政府采购平台获取招标文件,并于2024年07月23日9点30分(北京时间)前提交投标文件。 一、项目基本情况 1.项目编号:1405992024CGK00164 2.项目名称:城市生活垃圾焚烧发电厂飞灰填埋处置项目 3.采购方式:公开招标 4.预算金额:1...
热门标签 2024-07-04 阅读量:638
7月1日,清新环境与中国水务投资集团有限公司(以下简称“中国水务”)就深化合作进行会谈交流,并签署了战略合作协议。中国水务副总经理史红伟、清新环境副总裁蔡晓芳代表双方进行签约。中国水务党委副书记、总经理何刚信,清新环境党委书记、董事长邹艾艾,清新环境党委委员、四川发展国润水务投资有限公司党委书记、董事长杜宜波等...
热门标签 2024-07-04 阅读量:427
7月1日,深圳市生态环境局印发《深圳市全面加强生态环境保护推动经济高质量发展的若干措施(2024—2027年)》(以下简称《若干措施》),自发布之日起施行。 以高水平保护推动 绿色生产力加快发展 高质量发展是全面建设社会主义现代化国家的首要任务,加强高水平保护是推动高质量发展的内在要求和重要着力点。为充分发挥深圳生态...
热门标签 2024-07-04 阅读量:494
近日,北京市发展和改革委员会发布《关于组织开展北京市2024年绿色低碳先进技术征集和示范工程申报的通知》,主要面向节能降碳产业、环境保护产业、资源循环利用产业、能源绿色低碳转型、生态保护修复和利用、基础设施绿色升级领域的相关技术,合成生物制造、替代蛋白食品、智能网联新能源汽车、气候韧性等领域相关先进技术也可择优申报。 原文如下&da...
热门标签 2024-07-03 阅读量:521
6月28日,水利部在河南省郑州市召开南水北调东中线工程受水区节水工作推进会,深入贯彻习近平总书记关于推进南水北调后续工程高质量发展的重要讲话精神,落实党中央、国务院重要决策部署,进一步推进受水区打好节水优先主动战,建设国家节水高地。水利部总经济师程殿龙出席会议并讲话。 会议指出,习近平总书记发表关于推进南水北调后续工程高质量发展的重...
热门标签 2024-07-03 阅读量:559
深圳市生态环境局关于《深圳市全面加强生态环境保护推动经济高质量发展的若干措施(2024-2027年)》的政策解读 为充分发挥我市生态环境保护的引领、优化和倒逼作用,加快推动新质生产力发展,厚植高质量发展的绿色底色,根据《广东省生态环境厅关于加强生态环境高水平保护推动高质量发展的实施意见》《深圳市培育发展安全节能环保产业集群行动计划(20...
热门标签 2024-07-03 阅读量:541