行业资讯
宁波市镇海区作为国内七大石化产业基地的重要组成,拥有国家级的宁波石化经济技术开发区和特大型炼油化工企业——镇海炼化。近年来,镇海区依托“无废城市”建设契机,积极推动绿色低碳高质量发展,累计打造绿色工厂174家,协同建设无废工厂60家。2023年,石化区探索化工园区全过程减污降碳协同路径被...
热门标签 2024-07-06 阅读量:494
7月3日,三峡新能源山阳光伏发电有限公司成立,法定代表人为王海华,注册资本500万元,经营范围包含: 【一般项目】风力发电技术服务;太阳能发电技术服务(除依法须经批准的项目外,凭营业执照依法自主开展经营活动)。 【许可项目】发电业务、输电业务、供(配)电业务(依法须经批准的项目,经相关部门批准后方可开展经营活动,具体经营项目以审批...
热门标签 2024-07-05 阅读量:638
近日,中国水网从E20环境平台标讯采集系统E标通获悉,湖北襄阳汉江流域(樊城段)城乡融合发展和绿色生态示范(EOD)项目实施主体评标结果公告发布,第一中标候选人为襄阳樊城汉江生态建设有限公司。项目履约期限为建设期3年,运营期25年。 企查查显示,襄阳樊城汉江生态建设有限公司实控人为襄阳市樊城区财政局。 据招标公告显示,该项目合同估...
热门标签 2024-07-05 阅读量:521
优质采云采购平台发布彩虹(合肥)光伏有限公司二期烟气处理系统改造项目中标候选人公示,安徽紫朔环境工程技术有限公司排名第一,报价21995578元。 该项目招标人建有一座800T/D光伏压延玻璃全氧燃烧窑炉,使用天然气(氧气助燃)为燃料,计划将现有锅炉、烟气处理系统(半干法脱硫+布袋除尘)进行改造,采用干法脱硫+陶瓷纤维滤管尘硫硝一体...
热门标签 2024-07-05 阅读量:453
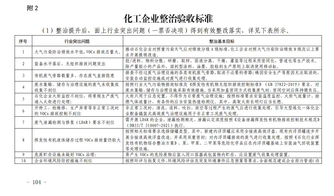
《杭州市化工行业污染整治提升实施方案》政策解读 一、文件制定的背景及必要性 (一)政策背景 根据《浙江省人民政府办公厅关于开展全省重点行业污染整治提升工作的通知》(浙政办发〔2023〕48号)、浙江省生态环境厅等5部门《关于印发〈浙江省重点行业污染整治提升“揭榜挂帅、全程亮晒、绩效比拼”工作方案〉的通知》(浙...
热门标签 2024-07-05 阅读量:463
案件基本情况 前期,根据投诉情况及在线监测数据异常等情况,佛山市生态环境局南海分局组织执法人员及时到某企业进行检查,发现某企业设备异常导致短时间内排放大量黑烟,对周边的大气环境造成影响。 根据对企业在线监测数据的调查取证,发现在短时间内出现二氧化硫、氮氧化物超过大气污染物排放标准排放的情况,短时间最大超标倍数达到5倍,废气排放会对...
热门标签 2024-07-05 阅读量:416
在能源转型的浪潮中,百川畅银携手东实环境、东莞凯德新能源,共同书写了清洁能源领域的新篇章。近日,三方合作的移动供热项目正式投运,这不仅是区域、行业的突破,更是对未来绿色发展的坚定承诺。 东莞凯德新能源项目的成功投运,标志着百川畅银在电池行业的首次深耕,为行业树立了节能减排的新标杆。每年约63000吨的蒸汽供应量,通过蒸汽供应量的测算...
热门标签 2024-07-05 阅读量:503
2024年6月末,江苏省生态环境厅印发《江苏省内危险废物鉴别报告复核程序(试行)》的通知。该程序适用于江苏省危险废物鉴别专家委员会在职责范围内,对江苏省危险废物鉴别报告开展复核工作。江苏省危险废物鉴别报告复核程序包括筛选报告、组织复核和结果处理。《江苏省危险废物鉴别报告复核程序(试行)》全文详见附件。 ...
热门标签 2024-07-05 阅读量:443
6月28日上午,广州市、区“十四五”水务发展规划以及水环境治理三年攻坚行动计划重点项目——桥南净水厂、中部净水厂二期(大龙)项目同日实现通水试运行,为番禺污水处理能力突破120万吨/日迈出坚实且关键的一步,是番禺治水工作中重要的阶段性里程碑。 桥南净水厂地点位于桥南街草河村,项目占地8...
热门标签 2024-07-04 阅读量:419
6月29日,海尔绿色再循环(公安)产业园启动开工建设。这是继在青岛莱西建成行业首个再循环互联工厂后,海尔智家又将新增一座行业一流的再循环互联工厂。 行业首个:作为行业首个再循环互联工厂,海尔绿色再循环(莱西)产业园经过近两年的发展,现已具备年拆解废旧家电200万台、再生循环新材料3万吨的能力。 单体最大:海尔绿色再循环(公安)产业...
热门标签 2024-07-04 阅读量:613