行业资讯
最新消息显示,加拿大的太阳能微型逆变器制造商Sparq Systems宣布进军印度制造业,计划在印度采用第三方合同制造基地模式来制造其微型逆变器。 逆变器,光伏发电和风能发电中的核心设备,随着全球能源结构的调整,可再生能源和清洁能源市场的繁盛,逆变器市场水涨船高。简单介绍一下,逆变器的主要功能是将可再生能源设备产生的直流电转化为交流...
热门标签 2024-02-21 阅读量:455
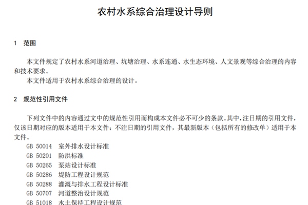
河南省地方标准《农村水系综合治理设计导则》(DB41/T 2601-2024)即将于2024年5月1日起启动施行(标准全文可查看附件),该文件由河南省水利厅提出,归口于河南省水利标准化技术委员会。 本文件规定了农村水系河道治理、坑塘治理、水系连通、水生态环境、人文景观等综合治理的内容和技术要求,适用于农村水系综合治理的设计。 文件...
热门标签 2024-02-21 阅读量:535
为提高南昌市应对气候变化试点示范创建工作积极性,加强应对气候变化试点示范创建以奖代补资金管理,近日,南昌市生态环境局、市财政局联合制定《南昌市应对气候变化试点示范创建以奖代补实施方案(试行)》(下称《方案》),明确将按照“统筹安排、突出重点、鼓励先进、强化示范”的原则,对上一年度应对气候变化试点示范创建典型实施...
热门标签 2024-02-20 阅读量:458
昆山市发展和改革委员会关于推进绿色低碳产业高质量发展的若干政策措施(试行)(征求意见稿)的公示 为加快推进我市绿色低碳产业创新集群建设,协同推进产业绿色低碳转型,根据市委市政府有关工作部署要求,我委会同市有关部门起草了《关于推进绿色低碳产业高质量发展的若干政策措施(试行)(征求意见稿)》,现予以公示。公示截止日期:2024年2月23日。...
热门标签 2024-02-20 阅读量:490
2月19日,市生态环境局组织召开洪湖流域水生态环境治理保护工作动员会。局党组书记、局长汪卢伟,副局长顾文俊、李海铭分别对三个专项行动指挥部办公室进行授牌。局水生态环境科、自然与土壤生态科、环委会办公室秘书科,市生态环境保护综合执法支队主要负责同志参加会议。 会议组织学习了《关于成立荆州市洪湖流域水生态环境治理保护工作十个专项行动指挥...
热门标签 2024-02-20 阅读量:420
2024年1月31日,中国建筑节能协会和中国房地产业协会团体标准《房地产企业碳中和评价导则》(以下简称《导则》)专家审查会顺利召开。中国建筑节能协会武涌会长和中国房地产业协会住宅技术委员会高雪峰秘书长出席了会议。本次会议邀请的专家有:中建工程产业技术研究院有限公司黄宁教授级高工、天津大学朱能教授、国家建筑绿色低碳技术创新中心李本强教授...
热门标签 2024-02-20 阅读量:402
近日,河南省新乡市首创环境能源有限公司在运营的垃圾焚烧项目中成功实施了垃圾仓格栅板自动化疏通作业试点工作,此项自动化疏通作业的顺利实施,标志着首创环境在解决垃圾仓渗滤液格栅板堵塞问题上取得了重大突破。这一创新实践不仅在首创环境内部,而且在全国垃圾焚烧行业中均属首创。 长久以来,全国各地运营中的垃圾焚烧发电厂普遍面临着一个棘手的问题:...
热门标签 2024-02-20 阅读量:419
2023年申报列入《国家鼓励发展的重大环保技术装备目录(2023年版)》中的脱硫废水处理技术装备共2项,包括低温烟气余热蒸发脱硫废水零排放装备、高难废水零排放处理装备。(技术装备典型案例具体内容详见附件) 案例一:成都锐思环保技术股份有限公司低温烟气余热蒸发脱硫废水零排放装备 一、技术适用范围 适用于燃煤锅炉脱硫废水的零排放处理...
热门标签 2024-02-20 阅读量:444
近日,2023年度宁波市生态环境系统十大改革创新优秀案例揭晓。这一批案例有效彰显宁波辨识度、体现示范引领性,有力推动我市生态文明体制改革呈现新气象。2月19日起,“宁波生态环境”推出“改革创新案例”巡展,展示生态环境治理优秀成果。 今日展示镇海分局选送的《创新全流程污染识别管控 探索石...
热门标签 2024-02-20 阅读量:486
近日,农业农村部发布一号文件《关于落实中共中央国务院关于学习运用“千村示范、万村整治”工程经验有力有效推进乡村全面振兴工作部署的实施意见》。其中提到要“加强农业资源环境保护,推动农业发展绿色转型”,具体举措包括加强农业废弃物资源化利用;深入实施畜禽粪污资源化利用整县推进项目,支持养殖场户...
热门标签 2024-02-20 阅读量:458