行业资讯
为持续深化排污权交易改革,发挥排污权交易要素保障作用,实现排污权跨区流转、交易,保障项目落地实施,河北省生态环境厅组织编制了《河北省排污权跨区流转管理暂行办法》(征求意见稿),并于近日公开征求意见。截止时间为2023年11月25日。 在满足区域生态环境质量改善要求前提下,达到污染防治攻坚战成效考核要求的设区市,可开展排污权跨区流转、...
热门标签 2023-10-27 阅读量:590
2023年10月27日,路德环境科技股份有限公司(下称“路德环境”)公布2023年第三季度报告。经营概况↓ 2023年三季度:营业收入1.07亿元,较上年同期增长34.13%;归属于上市公司股东的净利润1472.72万元,同比增长201.28%;归属于上市公司股东的扣除非经常性损益的净利润1274....
热门标签 2023-10-27 阅读量:624
为贯彻落实《省生态环境厅关于全力加强2023年秋冬季城市环境空气质量管控工作的通知》《贵州省全面加强人为燃烧污染管控工作方案》有关要求,扎实做好2023年冬季城市环境空气质量管控工作,全面加强人为燃烧污染管控,努力完成年度环境空气质量目标和大气污染防治各项任务,10月24日,省生态环境厅在安顺市召开贵州省2023年冬季城市环境空气质量...
热门标签 2023-10-26 阅读量:605
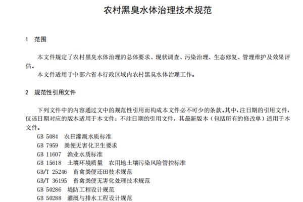
2023年12月14日,河南省《农村黑臭水体治理技术规范》(DB41/T 60002-2023)将正式施行。本文件由河南省生态环境厅提出并归口。 本文件规定了农村黑臭水体治理的总体要求、现状调查、污染治理、生态修复、管理维护及效果评估,适用于中部六省本行政区域内农村黑臭水体治理工作。 ...
热门标签 2023-10-26 阅读量:454
为进一步提升局系统水环境管理队伍的业务能力,深入推进干部队伍能力建设,厦门市生态环境局围绕年度重点工作,于10月24日开展了水环境管理业务培训。 此次培训邀请了生态环境部规划院、中国环境科学研究院、福建省金皇环保科技有限公司以及中电福富科技有限公司的专家和技术人员,围绕入河排污口监督管理和规范化建设、饮用水水源地环境监管政策要求与技...
热门标签 2023-10-26 阅读量:469
连华科技旗舰系列水质检测仪器——清淼系列LH-T600多参数水质测定仪是我司新近发布的一款实验室水质测定仪,作为一款高效智能的水质检测仪器,一经上市便受到了广泛的关注。今天通过本篇文章,以LH-T600型号为例对清淼系列水质测定仪的功能、技术特点及应用领域进行系统化的解析与说明,让大家深度了解清淼系列的产品特性...
热门标签 2023-10-26 阅读量:478
生活垃圾末端处置作为生活垃圾处理的“最后一公里”,一头牵着民生,一头连着文明,深化推动生活垃圾的无害化处置既是一项民生实事,更是一项生态环保大事,同时是改善民生,践行“百姓城管,服务百姓”的重要举措,体现出城市的精细化管理水平与能力。 郑州市城市管理局高位推进垃圾分类全链条资源化处置新...
热门标签 2023-10-26 阅读量:651
2023年10月26日,节能铁汉、科净源、维尔利、劲旅环境、博世科、永清环保等6家企业发布《2023年三季度报告》,总营收超17亿。总体业绩概述:降中有升。详情如下: 节能铁汉 2023年三季度:营业收入2.99亿元,较上年同期减少31.11%;归属于上市公司股东的净利润-1.85亿元,同比减少19.47%;归属于上市公司股东的扣...
热门标签 2023-10-26 阅读量:569
贵阳贵安生活垃圾转运分类分拣中心项目分拣设备采购第三批中标结果公布,中标供应商为盈峰环境子公司长沙中联重科环境产业有限公司,中标金额2442.95万元。 贵阳贵安生活垃圾转运分类分拣中心项目分拣设备采购第三批中标结果公告 根据工程建设项目招投标的有关法律,规章及招标文件规定,贵阳城建项目管理有限公司(代建单位)、贵阳市城投环境资产...
热门标签 2023-10-26 阅读量:565
为进一步规范工业固体废物资源综合利用评价工作,引导企业积极主动开展工业固体废物资源综合利用,促进工业绿色发展,大连工信局制定了《工业固体废物资源综合利用评价管理工作实施细则》,面向大连市境内开展工业固体废物资源综合利用且产品符合国家工信部《国家工业固体废物资源综合利用产品目录》的企业,评价期原则上为企业提出申请之日起一年以内(可按月、...
热门标签 2023-10-26 阅读量:344