行业资讯2018-10-30 来源: 中链企通环保网 浏览量:781
新能源汽车补贴,政策汇总
一、*家补贴政策退坡明显,呈现“低退高补”态势。
为加快新能源汽车产业发展,2013年9月,*家相关部门出台了《关于继续开展新能源汽车推广应用工作的通知》,其中明确了自2013年开始,对消费者购买新能源汽车继续给予补贴。2015,财政部、科技部、工业和信息化部、*家发展改革委联合发布《关于2016-2020年新能源汽车推广应用财政支持政策的通知》,规划了2020年的财政补助目标,实行普惠制。
自2016年大量的新能源汽车骗补事件曝光后,导致*家补助政策的趋严和退坡,如2016年,中*财政部、科技部、工业和信息化部、*家发展和改革委员会联合发布的《关于调整新能源汽车推广应用财政补贴政策的通知》,明确提出补贴标准退坡20%,2018年四部委联合发布《关于调整完善新能源汽车推广应用财政补贴政策的通知》,更是表现出了低退高补的态势。
2018年2月13日,四部委联发《关于调整完善新能源汽车推广应用财政补贴政策的通知》。更加细分的补贴标准与此前传闻大体一致,实现了“低退高补”的态势。尤其是对纯电动车型来说:长续航、高能量密度电池的产品持扶持态度;对于短续航、技术指标落后的产品则降低了补贴标准。

二、地方政府积极响应,补贴新政频出
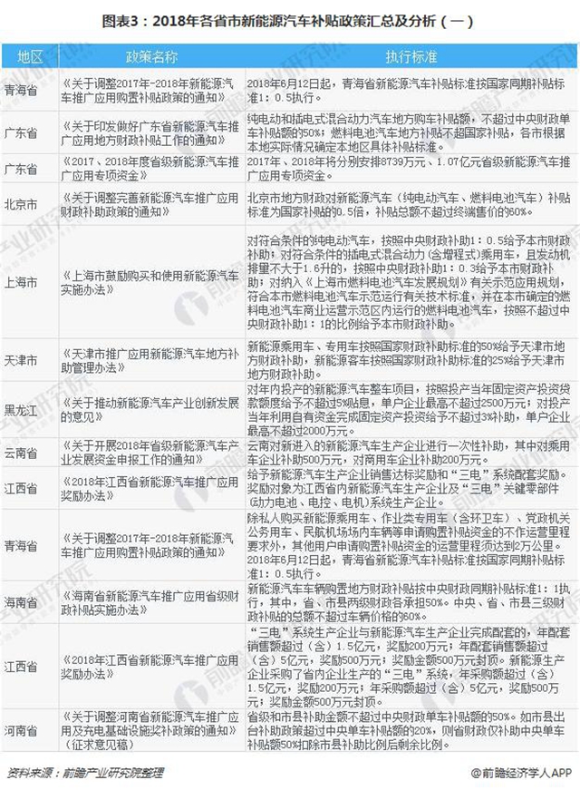
自2018年*家新能源汽车补贴新政从6月12日开始执行后,全*各省市也积极响应,纷纷出台了相关新能源汽车补贴政策。截止2018年10月,全*共有上海、深圳、重庆、广东、广州、西安、武汉、江西、河南、安阳、海南、云南、青海、莆田、黑龙江等20多个省市出台新能源汽车补贴/奖励政策。

补贴标准方面,广东、广州、河南、海南、云南、青海新能源汽车均按中央标准1:0.5补助。上海插电式混动车按中央1:0.3给予补助,纯电动和燃料电池车按中央1:0.5补助。西安非公共服务领域的单车按中央1:0.3补贴,公共领域按中央标准1:0.5补助。武汉按新能源汽车轴距大小给予50%和20%补贴。深圳仅出台了纯电动物流车补贴标准。江西、福建莆田和黑龙江出台了新能源汽车奖励政策。

微信公众号
在手机端查看
版权与免责声明:
凡注明稿件来源的内容均为转载稿或由企业用户注册发布,本网转载出于传递更多信息的目的;如转载稿涉及版权问题,请作者联系我们,同时对于用户评论等信息,本网并不意味着赞同其观点或证实其内容的真实性;
本文地址:mail.hbchanyelian.com/News-2224.html
转载本站原创文章请注明来源:中链企通环保网